Story | 25 November 2025
Microplastics pose a human health risk in more ways than one
New study shows that microplastics in the natural environment are colonized by pathogenic and antimicrobial resistant bacteria. The study team calls for urgent action for waste management and strongly recommends to wear gloves when partaking in any beach cleans.
Microplastics. Soren Funk | Unsplash
Microplastics are plastic particles less than 5mm in size and are extremely widespread pollutants. It is estimated that over 125 trillion particles have accumulated in the ocean (surface to seabed) and they have also been detected in soils, rivers, lakes, animals and the human body.
An emerging concern associated with these substrates are the microbial communities that rapidly make their home on the particle surface, forming complex biofilms known as the ‘Plastisphere’. These communities may often include pathogenic (disease-causing) or antimicrobial resistant (AMR) bacteria.
Wastewater treatment plants (WWTPs) or solid waste landfill sites have been proposed to spread, boost or influence the evolution of antimicrobial resistance and pathogens in nature. This may well increase the risk to human health and it is therefore vital that more is understood about the interactions of the bacterial communities within the Plastisphere and other marine pollutants, such as domestic and clinical wastewater.
Lab studies have shown that some commonly-discarded plastic materials serve as a platform for the selective growth of bacterial communities responsible for AMR and diseases in both humans and animals. Whilst previous work has explored this in the environment, several questions and issues remained unanswered, which this new study aimed to address.
The study, titled ‘Sewers to Seas: Exploring Pathogens and Antimicrobial Resistance on Microplastics from Hospital Wastewater to Marine Environments’, was published this week in Environment International.
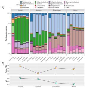
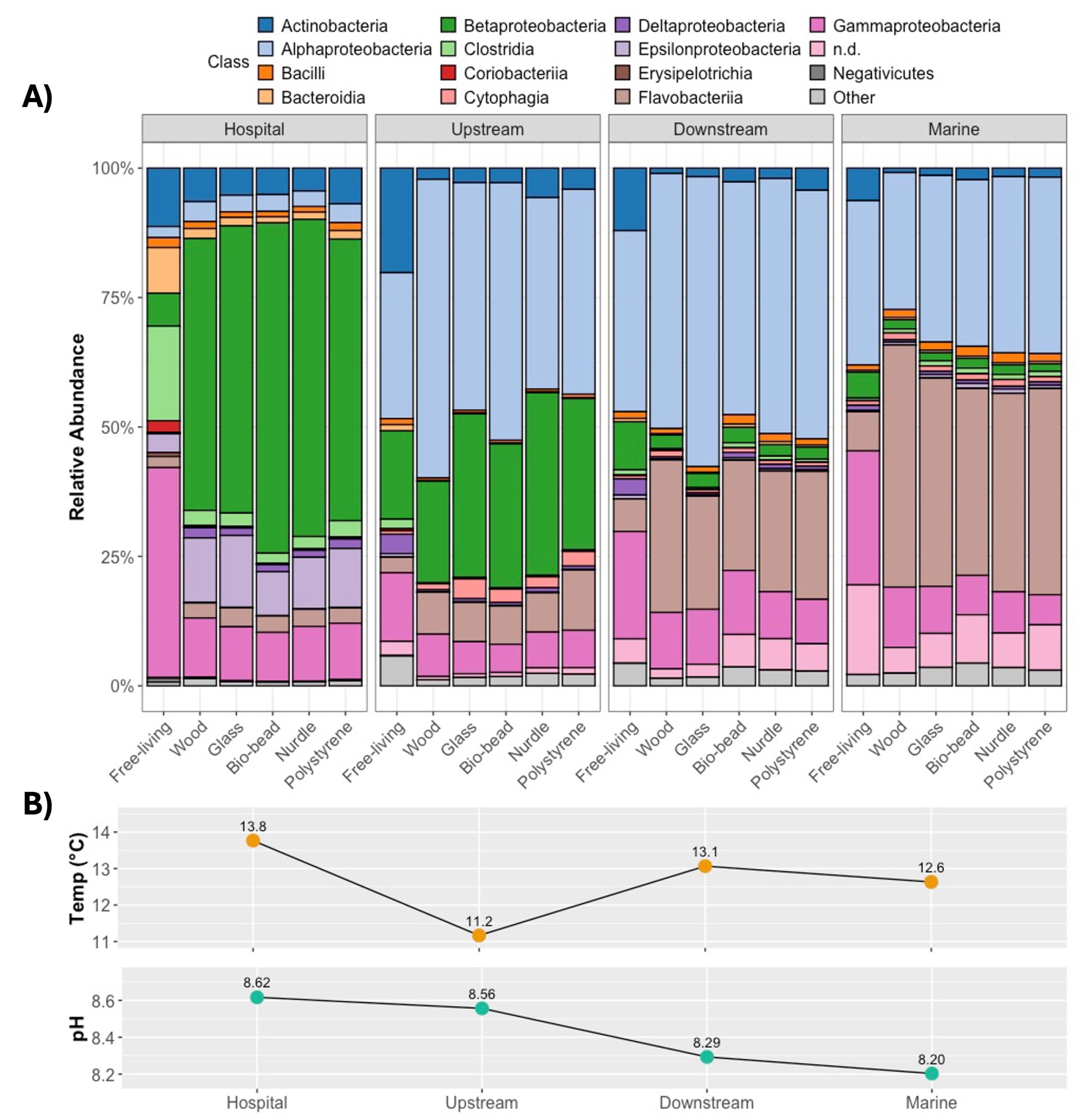
The study team, led by Dr Emily Stevenson and involving scientists from Plymouth Marine Laboratory and the University of Exeter, developed a novel structure that would allow 5 different substrates (bio-beads, nurdles, polystyrene, wood and glass) to be secured along a waterway that was expected to decrease in anthropogenic pollution downstream.

Bio-beads are small plastic pellets used in the wastewater treatment process by UK water companies to provide a surface for bacteria to grow and break down nutrients.
Nurdles are small plastic pellets used as the raw material to make almost all plastic products, such as bottles, clothes and car parts.
After two months in the water, bacterial biofilms growing on each substrate were analysed using metagenomics; the genomic analysis of genetic material collected from an entire community of organisms in a specific environment.
The findings showed:
- Pathogens and AMR bacteria were found on all substrates, across all sample sites.
- Polystyrene and nurdles may pose a greater AMR risk than other substrates, potentially due to their ability to adsorb antibiotics and promote biofilm formation that facilitates transfer of antimicrobial resistance genes (ARGs).
- Over 100 unique ARGs sequences were identified in microplastic biofilms, which is more than on natural (wood) or inert (glass) substrates.
- Environmental bio-beads can support bacteria that carry resistance genes to key antibiotics, like aminoglycosides, macrolides and tetracyclines.
- Unexpectedly, some bacterial pathogens increased in prevalence moving downstream, when associated with microplastic biofilms.
- Environmental location played a significant role in microbial community composition and AMR gene prevalence.
- There is a potential biosecurity risks posed by microplastics, particularly in areas near aquaculture facilities, where filter-feeding organisms may ingest colonised particles containing pathogens and ARGs.

Dr Emily Stevenson, lead author and PhD researcher with Plymouth Marine Laboratory and the University of Exeter at the time of the study, commented:
“Following the recent concerning release of sewage bio-beads in Sussex, this timely study highlights the pathogenic and AMR risk posed by microplastic substrates littering our ocean and coasts. By identifying high-risk substrates, we can improve the monitoring of those, or even phase them out for safer alternatives.”
“This novel research used a specifically-designed incubation structure that helped reduce bias from biofilm communities growing on cages, bags or boxes used to secure microplastics in traditional studies. Our study fixed these news structures along a transect from the clinic to marine waters and our findings clearly show the importance of this multiple environment transect. Previous studies have detected AMR and pathogen colonisation high pollution zones but we show that other surface waters can harbour communities with a high proportion of AMR.
“As this work highlights the diverse and sometimes harmful bacteria that grows on plastic in the environment, we recommend that any beach cleaning volunteer should wear gloves during clean ups, and always wash your hands afterwards”.
Prof. Pennie Lindeque, co-author and Head of Group for Marine Ecology and Society at Plymouth Marine Laboratory, said:
“Our research shows that microplastics can act as carriers for harmful pathogens and antimicrobial-resistant (AMR) bacteria, enhancing their survival and spread. This interaction poses a growing risk to environmental and public health and demands urgent attention. By tracking a source-to-sea pathway influenced by hospital and domestic wastewater discharges, our study shows how antimicrobial-resistant pathogens colonised all substrates. Protected within their biofilms, each microplastic particle effectively becomes a tiny vehicle capable of transporting potential pathogens from sewage works to beaches, swimming areas and shellfish-growing sites.”
Dr Aimee Murray, co-author and Senior Lecturer of Microbiology at the University of Exeter, concluded:
“Our research shows that microplastics aren’t just an environmental issue – they may also play a role in the dissemination of antimicrobial resistance. This is why we need integrated, cross-sectoral strategies that tackle microplastic pollution and safeguard both the environment and human health”.
The study team emphasises the need for further research into how microplastics interact with co-occurring pollutants, and for improved waste-management practices to reduce the spread of AMR and pathogenic organisms in the environment.